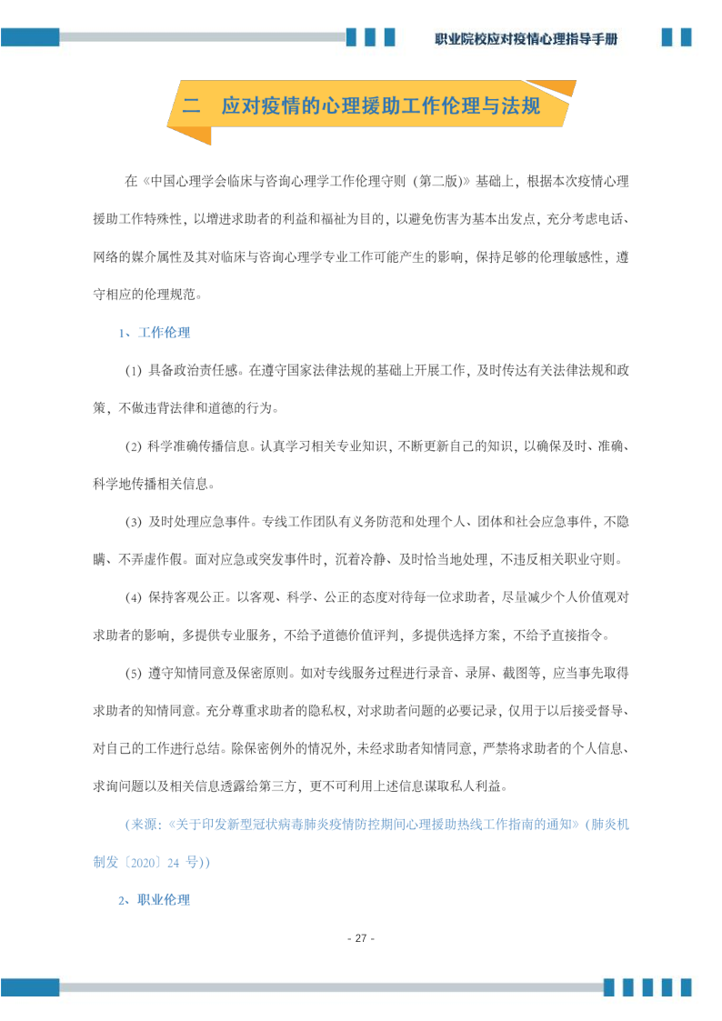
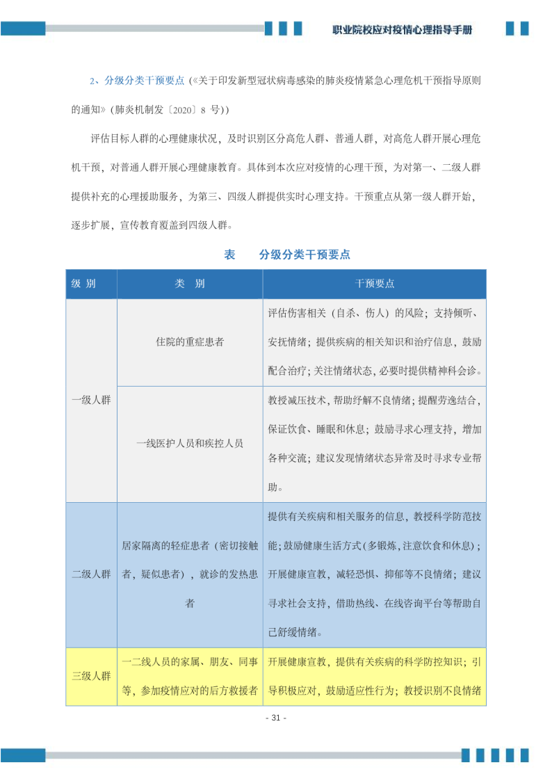
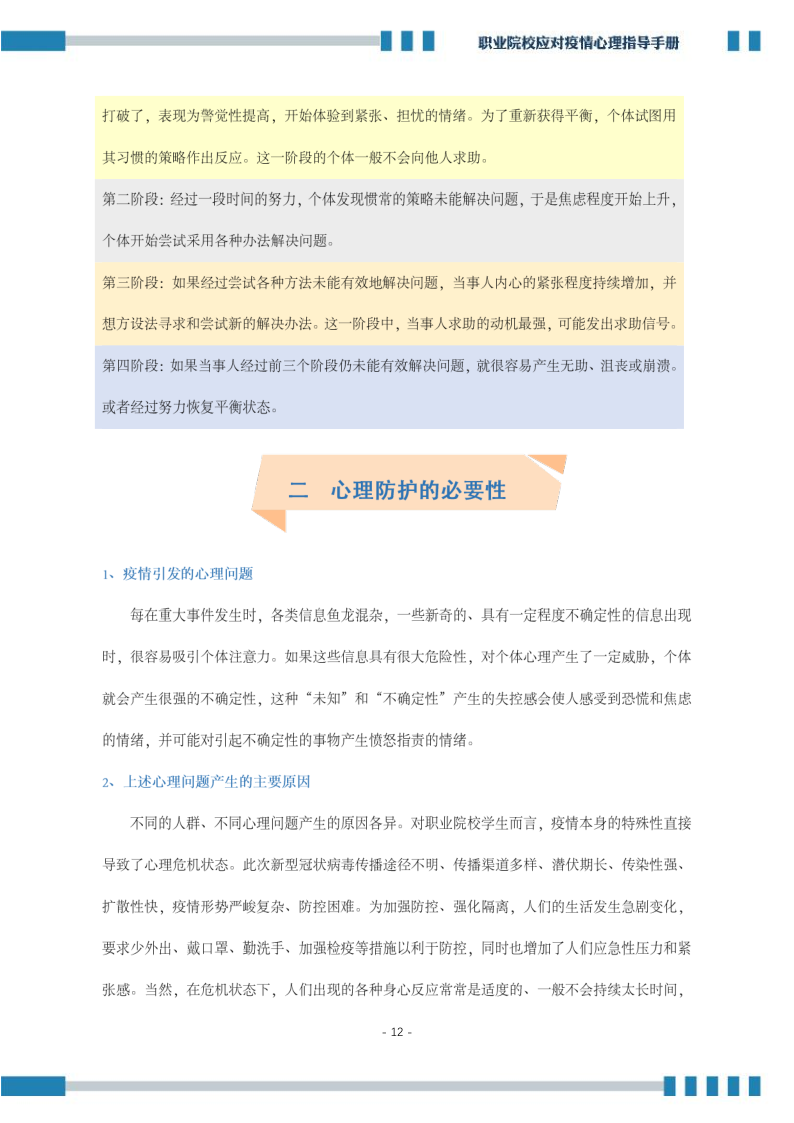
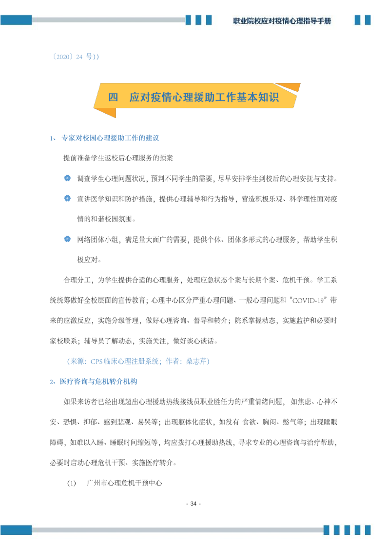
新闻中心
学院首页
丨
设为首页
丨
加入收藏
学院概况
机构设置
招生就业
教学科研
党建专网
党史教育
信息公开
依法治校
新闻中心
您现在的位置是:
主页
>
新闻中心
>
职业院校应对疫情心理指导手册
发布时间:2020-03-01 点击量:
Copyright © 2015-2023 广东茂名健康职业学院
学校地址:广东省茂名市电白区电海街道安乐东路1号
网站备案号:粤ICP备17071133号
技术支持:教育技术与网络中心
招生办公室:0668-2902527
学院党政办公室:0668-2904258
学校网址:www.gdhvc.edu.cn