实习备案工作专栏
学院首页
丨
设为首页
丨
加入收藏
网站首页
周程表
您现在的位置是:
主页
>
周程表
>
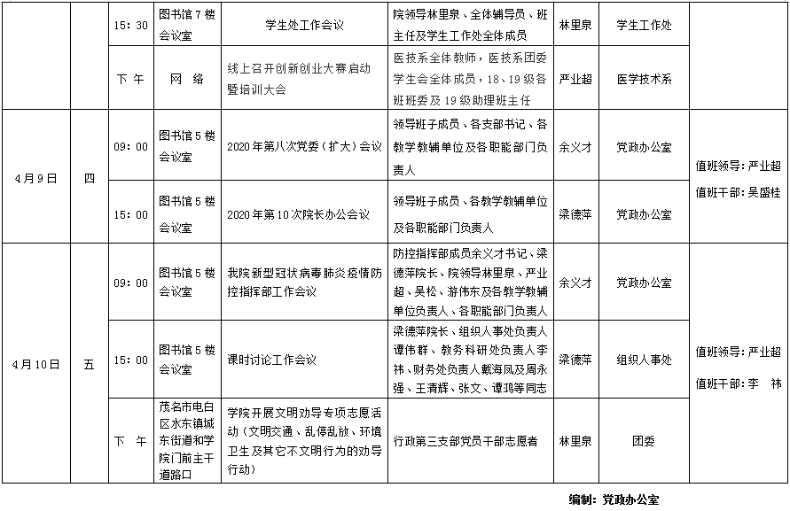
2019—2020学年第二学期工作周程表(第六周)
发布时间:2020-04-14 点击量:
Copyright © 2015-2022 广东茂名健康职业学院
学校地址:广东省茂名市电白区电海街道安乐东路1号
网站备案号:粤ICP备17071133号
技术支持:教育技术与网络中心
招生办公室:0668-2902527
学院党政办公室:0668-2904258
学校网址:www.gdhvc.edu.cn